第2回年次総会を開催し、第2期事業計画を決定しました。
第1期事業報告および第2期事業計画
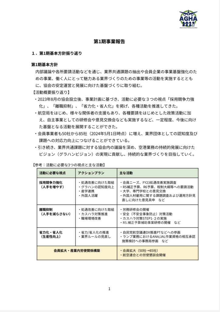
空港グランドハンドリング協会は、第1期事業報告で業界共通課題の抽出や会員企業の基盤強化を進め、会員数を50社から85社に増加させた。 第2期では、採用競争力強化、離職抑制、省力化を重視し、処遇改善や業界認知度向上に向けた活動を継続する。 専門委員会を設置し、内部議論を充実させることで、具体的な課題解決に取り組む方針である。


空港グランドハンドリング協会は、第1期事業報告で業界共通課題の抽出や会員企業の基盤強化を進め、会員数を50社から85社に増加させた。 第2期では、採用競争力強化、離職抑制、省力化を重視し、処遇改善や業界認知度向上に向けた活動を継続する。 専門委員会を設置し、内部議論を充実させることで、具体的な課題解決に取り組む方針である。

